长沙公积金新政3连发!二孩家庭买新房核减套数、支持商转组合贷、提取直付房租
长沙公积金
公积金贷款
醉蝶
2025-12-08 17:06:38
关注

12月8日,长沙市住房公积金中心发布一口气发布3则文件,分别为“关于调整住房公积金贷款政策的通知”、“关于开展商业银行住房贷款转住房公积金组合贷款业务的通知”、“关于开展提取住房公积金直付房租业务的通知”,一起来关注长沙公积金又有哪些新政内容!

调整住房公积金贷款政策

 长沙公积金新政3连发!二孩家庭买新房核减套数、支持商转组合贷、提取直付房租

(一)二孩及以上职工家庭购买新建商品房申请住房公积金贷款的,在我市内已有住房套数认定核减一套,按核减后的套数行相应档次利率。职工家庭最多只能核减一套住房。

解读:二孩家庭买第二套新房可以核减住房套数,所以就算首套,按首套利率2.6%,比原来少了0.475%;二孩家庭买第三套新房就算二套,原来不能贷款,现在可以贷款,利率3.075%

(二)异地缴存职工在我市内购房申请住房公积金贷款,住房套数认定以我市住房登记信息查询结果为准,取消主借款人住房公积金缴存地住房套数计算。

(三)铁路分中心缴存职工在我市外购房申请住房公积金贷款,住房套数认定以购房地近3个月住房登记信息查询结果为准,取消主借款人住房公积金缴存地住房套数计算。二孩及以上铁路职工家庭(主借款人为铁路缴存职工的)同样适用本通知第一条规定,在购房地已有住房套数认定核减一套。

(四)支持在我市内拥有唯一一套自住房职工家庭办理商业银行住房贷款转住房公积金组合贷款。

本通知自公布之日起施行,有效期5年

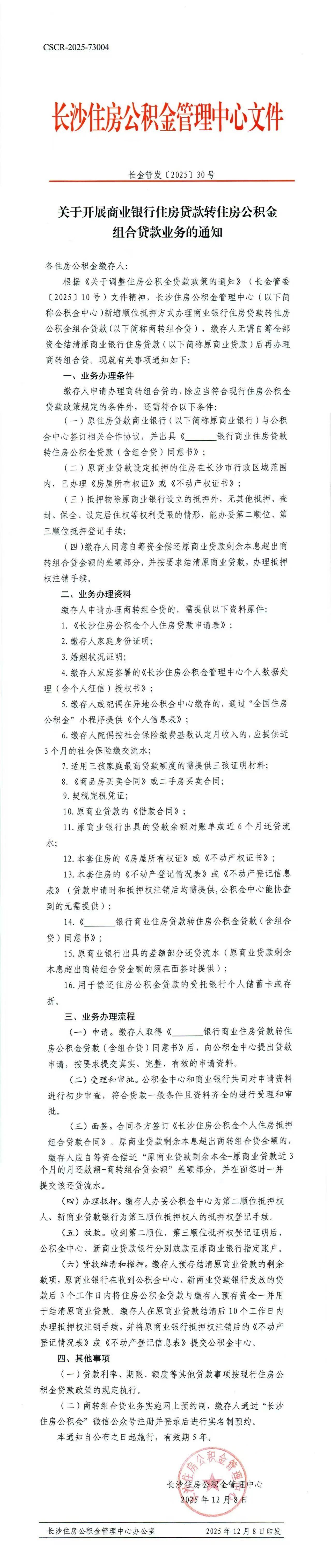
开展商业银行住房贷款转住房公积金组合贷款业务

 长沙公积金新政3连发!二孩家庭买新房核减套数、支持商转组合贷、提取直付房租

该政策主要是对上一则文件第四条“支持唯一住房商转组合贷”的具体实施细则,新增顺位抵押方式办理商转组合贷,具体办理条件、资料、流程、注意事项大家可以仔细查阅。

开展提取住房公积金直付房租业务

 长沙公积金新政3连发!二孩家庭买新房核减套数、支持商转组合贷、提取直付房租

简单来说就是在租房运营机构里租的房子,可以提取公积金直付房租,目前就这5家,未来还会持续更新。

长沙公积金新政3连发!二孩家庭买新房核减套数、支持商转组合贷、提取直付房租

更多长沙二手房长沙租房长沙楼盘,尽在象盒找房,年末置业、优惠特价!



3

评论

更多推荐